aka Wissenschaftliches Arbeiten am MRT
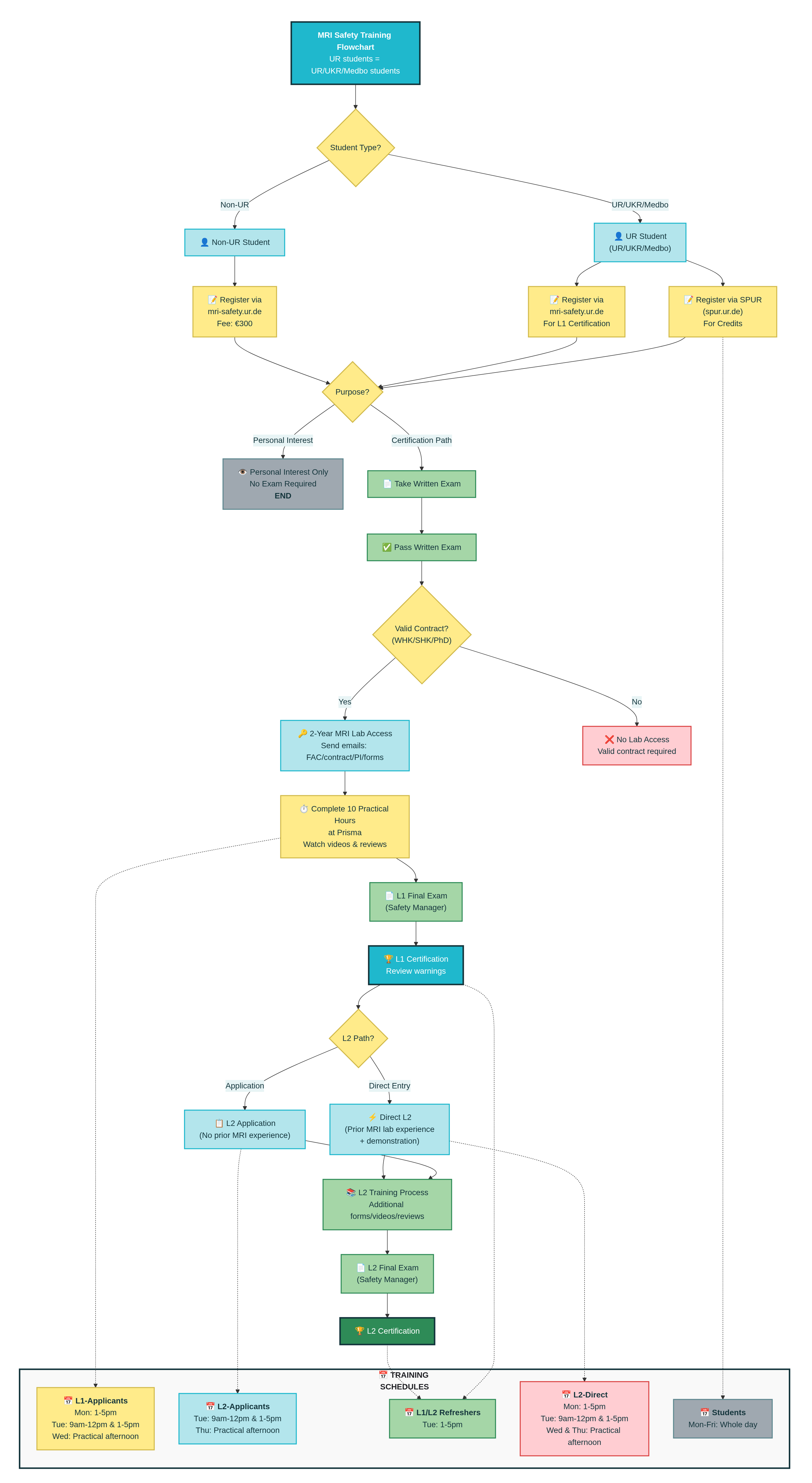
For the upcoming safety trainings, please check out the website mri-safety.ur.de!
- Language: English
- Lecture starts: 9:15 AM
- Lunch breaks: 12:00-13:00
- Room: VG 2.45
- Exam in Room: PT3
- Slides here: docs
- Course Evaluation: here
- Questions? Here you can find your answers

How to Pass the Exam
1. Carefully review all the course slides and take thorough notes during class
2. Watch the Siemens video
3. Thoroughly review the emergency procedures
4. Carefully review these webpages:
https://prisma.ur.de/index.php/home/3t-mri-lab/scan-rules
https://prisma.ur.de/index.php/home/3t-mri-lab/scan-rules/allowed
https://prisma.ur.de/index.php/home/3t-mri-lab/scan-rules/not-allowed
https://prisma.ur.de/index.php/home/3t-mri-lab/scan-rules/maybe-allowed
L1 applicants must also watch this video
Practical Training (mandatory)
Download, print, fill out this document (English, German) and take it with you at the Practical Training
How to collect the training hours (mandatory only for L1/L2s)
Please use this form
Course Description
This course has been carefully designed for students seeking an introduction to the field of MRI. It aims to provide fundamental knowledge of MR signal principles and the MRI scanner. Gradually, the course will cover all essential MRI standards, safety regulations, and requirements necessary for successfully carrying out L1/L2 operator responsibilities.
Participants will also receive hands-on training with the Siemens MAGNETOM Prisma 3T, ensuring they acquire the necessary skills to assist as L1 operators and operate the MRI scanner as L2 operators. Additionally, the course will include discussions on endogenous BOLD contrast, which reflects the oxygenation levels of the human brain’s vasculature. Further topics will cover key aspects of fMRI experimental design, BOLD specificity, and its limitations.
The course will be conducted in English.
Definitions
L1 Applicant
L2 Applicant (those having already obtained their L1 certification and wanting to apply for an L2 certification)
L1 Refresher (those having already obtained their L1 certification but wanting to renew it)
L2 Refresher (those having already obtained their L2 certification but wanting to renew it)
L2-Direct Applicant (those having already obtained the L2 status in another MRI Lab)
MRI Safety Training Flowchart
